2025年第四季度北京市昌平自来水有限责任公司水质公告

日期:2026-01-16 13:18    来源:市水务局网站

字号:        

附件1北京市昌平自来水有限责任公司管网水水质7项指标检测结果.jpg

附件2 北京市昌平自来水有限责任公司出厂水水质常规指标(43项)检测结果.jpg

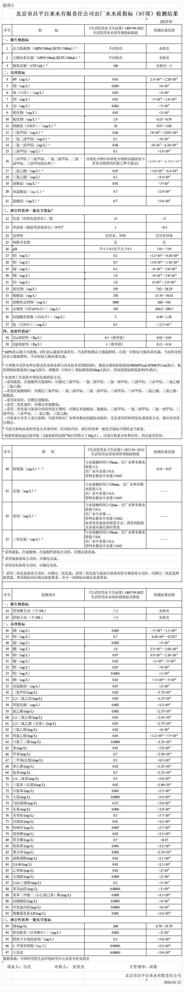
附件3 北京市昌平自来水有限责任公司出厂水水质指标(97项)检测结果.jpg